R 绘图

绘图

plot() 函数用于在图表中绘制点(标记)。

该函数采用参数来指定图中的点。

参数 1 指定 x 轴上的点。

参数 2 指定 y 轴上的点。

最简单的用法是,您可以使用 plot() 函数来绘制两个相对的数字:

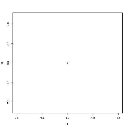
实例

在图中绘制一个点,位于位置 (1) 和位置 (3):

plot(1, 3)

亲自试一试

结果:

要绘制更多的点,请使用向量:

实例

在图中绘制两个点,一个位于 (1, 3),另一个位于 (8, 10):

plot(c(1, 8), c(3, 10))

亲自试一试

结果:

多个点

您可以根据需要绘制任意多的点,只需确保在两个轴上有相同数量的点:

实例

plot(c(1, 2, 3, 4, 5), c(3, 7, 8, 9, 12))

亲自试一试

结果:

为了更好地组织,当您有许多值时,最好使用变量:

实例

x <- c(1, 2, 3, 4, 5)
y <- c(3, 7, 8, 9, 12)

plot(x, y)

亲自试一试

结果:

点序列

如果您想在 x 轴y 轴上按顺序绘制点,请使用 : 运算符:

实例

plot(1:10)

亲自试一试

结果:

画线

plot() 函数还采用一个带有值 ltype 参数,以绘制一条连接图中所有点的线:

实例

plot(1:10, type="l")

亲自试一试

结果:

绘图标签

如果您想用主标题以及 x 轴和 y 轴的不同标签自定义图形,plot() 函数还接受其他参数,例如 mainxlabylab

实例

plot(1:10, main="My Graph", xlab="The x-axis", ylab="The y axis")

亲自试一试

结果:

图形外观

您可以使用许多其他参数来更改点的外观。

颜色

使用 col="color" 为点添加颜色:

实例

plot(1:10, col="red")

亲自试一试

结果:

大小

使用 cex=number 更改点的大小(1 是默认值,而 0.5 表示小 50%,2 表示大 100%):

实例

plot(1:10, cex=2)

亲自试一试

结果:

点形状

使用 pch 以及从 025 的值来更改点形状格式:

实例

plot(1:10, pch=25, cex=2)

亲自试一试

结果:

pch 参数的值范围从 025,这意味着我们可以选择多达 26 种不同类型的点形状: