机器学习 - 多项式回归
多项式回归(Polynomial Regression)
如果您的数据点显然不适合线性回归(穿过数据点之间的直线),那么多项式回归可能是理想的选择。
像线性回归一样,多项式回归使用变量 x 和 y 之间的关系来找到绘制数据点线的最佳方法。

工作原理
Python 有一些方法可以找到数据点之间的关系并画出多项式回归线。我们将向您展示如何使用这些方法而不是通过数学公式。
在下面的例子中,我们注册了 18 辆经过特定收费站的汽车。
我们已经记录了汽车的速度和通过时间(小时)。
x 轴表示一天中的小时,y 轴表示速度:
实例
首先绘制散点图:
import matplotlib.pyplot as plt x = [1,2,3,5,6,7,8,9,10,12,13,14,15,16,18,19,21,22] y = [100,90,80,60,60,55,60,65,70,70,75,76,78,79,90,99,99,100] plt.scatter(x, y) plt.show()
结果:

实例
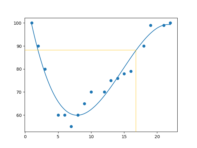
导入 numpy 和 matplotlib,然后画出多项式回归线:
import numpy import matplotlib.pyplot as plt x = [1,2,3,5,6,7,8,9,10,12,13,14,15,16,18,19,21,22] y = [100,90,80,60,60,55,60,65,70,70,75,76,78,79,90,99,99,100] mymodel = numpy.poly1d(numpy.polyfit(x, y, 3)) myline = numpy.linspace(1, 22, 100) plt.scatter(x, y) plt.plot(myline, mymodel(myline)) plt.show()
结果:

例子解释
导入所需模块:
import numpy import matplotlib.pyplot as plt
创建表示 x 和 y 轴值的数组:
x = [1,2,3,5,6,7,8,9,10,12,13,14,15,16,18,19,21,22] y = [100,90,80,60,60,55,60,65,70,70,75,76,78,79,90,99,99,100]
NumPy 有一种方法可以让我们建立多项式模型:
mymodel = numpy.poly1d(numpy.polyfit(x, y, 3))
然后指定行的显示方式,我们从位置 1 开始,到位置 22 结束:
myline = numpy.linspace(1, 22, 100)
绘制原始散点图:
plt.scatter(x, y)
画出多项式回归线:
plt.plot(myline, mymodel(myline))
显示图表:
plt.show()
R-Squared
重要的是要知道 x 轴和 y 轴的值之间的关系有多好,如果没有关系,则多项式回归不能用于预测任何东西。
该关系用一个称为 r 平方( r-squared)的值来度量。
r 平方值的范围是 0 到 1,其中 0 表示不相关,而 1 表示 100% 相关。
Python 和 Sklearn 模块将为您计算该值,您所要做的就是将 x 和 y 数组输入:
实例
我的数据在多项式回归中的拟合度如何?
import numpy from sklearn.metrics import r2_score x = [1,2,3,5,6,7,8,9,10,12,13,14,15,16,18,19,21,22] y = [100,90,80,60,60,55,60,65,70,70,75,76,78,79,90,99,99,100] mymodel = numpy.poly1d(numpy.polyfit(x, y, 3)) print(r2_score(y, mymodel(x)))
注释:结果 0.94 表明存在很好的关系,我们可以在将来的预测中使用多项式回归。
预测未来值
现在,我们可以使用收集到的信息来预测未来的值。
例如:让我们尝试预测在晚上 17 点左右通过收费站的汽车的速度:
为此,我们需要与上面的实例相同的 mymodel 数组:
mymodel = numpy.poly1d(numpy.polyfit(x, y, 3))
实例
预测下午 17 点过车的速度:
import numpy from sklearn.metrics import r2_score x = [1,2,3,5,6,7,8,9,10,12,13,14,15,16,18,19,21,22] y = [100,90,80,60,60,55,60,65,70,70,75,76,78,79,90,99,99,100] mymodel = numpy.poly1d(numpy.polyfit(x, y, 3)) speed = mymodel(17) print(speed)
该例预测速度为 88.87,我们也可以在图中看到:

糟糕的拟合度?
让我们创建一个实例,其中多项式回归不是预测未来值的最佳方法。
实例
x 和 y 轴的这些值会导致多项式回归的拟合度非常差:
import numpy import matplotlib.pyplot as plt x = [89,43,36,36,95,10,66,34,38,20,26,29,48,64,6,5,36,66,72,40] y = [21,46,3,35,67,95,53,72,58,10,26,34,90,33,38,20,56,2,47,15] mymodel = numpy.poly1d(numpy.polyfit(x, y, 3)) myline = numpy.linspace(2, 95, 100) plt.scatter(x, y) plt.plot(myline, mymodel(myline)) plt.show()
结果:

r-squared 值呢?
实例
您应该得到一个非常低的 r-squared 值。
import numpy from sklearn.metrics import r2_score x = [89,43,36,36,95,10,66,34,38,20,26,29,48,64,6,5,36,66,72,40] y = [21,46,3,35,67,95,53,72,58,10,26,34,90,33,38,20,56,2,47,15] mymodel = numpy.poly1d(numpy.polyfit(x, y, 3)) print(r2_score(y, mymodel(x)))
结果:0.00995 表示关系很差,并告诉我们该数据集不适合多项式回归。